Staff Email

|
facebook youtube instagram
Ústav fyziky materiálů AV ČR, v. v. i. Logo
ÚSTAV FYZIKY MATERIÁLŮ
Akademie věd České republiky, v. v. i.
  • Hlavní
  • O NÁS
    • Ústav fyziky materiálů (ÚFM)
    • Struktura
      • Ředitel
      • Rada instituce
      • Dozorčí rada
    • Historie
    • Galerie
      • Virtuální prohlídka laboratoří
      • Fotogalerie
      • Video
    • Výroční zprávy
    • Povinně zveřejňované informace
    • Vnitřní oznamovací systém
    • GDPR
    • Plán genderové rovnosti
    • Plán správy dat
    • Veřejné zakázky
    • Volná místa
    • Kontakt
  • VÝZKUM
    • Skupina křehkého lomu
    • Strukturní integrita cyklicky namáhaných materiálů
    • Skupina vysokocyklové únavy
    • Skupina perspektivních vysokoteplotních materiálů
    • Speciální problémy lomové mechaniky a únavy materiálů
    • Skupina elektrických a magnetických vlastností
    • Skupina struktury fází a termodynamiky
    • Víceúrovňové modelování a měření fyzikálních vlastností
    • Elektronová mikroskopie a pokročilé analýzy materiálů
    • Projektový tým
  • LABORATOŘE
    • Lomové vlastnosti
    • Únava materiálů
    • Creep
    • Elektrické a magnetické vlastnosti
    • Struktura materiálů
    • Elektronová mikroskopie
    • Laboratoř přípravy a analýzy materiálů
    • Výpočetní klastry
  • SPOLUPRÁCE
    • Mezinárodní spolupráce
    • Průmysl
    • Projekty
    • Vzdělávání
    • Brigády
    • CEITEC
  • LIDÉ
  • NOVINKY / AKCE
    • Novinky
    • Média
    • Konference
    • Celoústavní semináře
    • Dny otevřených dveří
  • Menu
Ústav fyziky materiálů AV ČR, v. v. i. > STRUKT

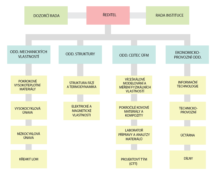
STRUKT

Publikováno 4.6.20194.6.2019 Klusák
← Previous Next →

O nás

Ústav fyziky materiálů (ÚFM)
Struktura
Historie
Galerie
Výroční zprávy
Povinně zveřejňované informace
GDPR
Veřejné zakázky
Volná místa
Kontakt

Výzkum

Křehký lom
Strukturní integrita cyklicky namáhaných materiálů
Vysokocyklová únava materiálů
Perspektivní vysokoteplotní materiály
Speciální problémy lomové mechaniky a únavy materiálů
Elektrické a magnetické vlastnosti
Struktura fází a termodynamika
Víceúrovňové modelování a měření fyzikálních vlastností
Elektronová mikroskopie a pokročilé analýzy materiálů

Novinky / akce

Novinky
Konference
Dny otevřených dveří
Mapa stránek
Prohlášení o přístupnosti

Adresa

Žižkova 513/22
616 00 Brno
Česká republika

IČO: 68081723
DIČ: CZ68081723

Tel: +420 541 212 286
E-mail: secretar@nullipm.cz



Používáním stránek www.ipm.cz vyjadřujete souhlas s používáním cookies v souladu s nastavením prohlížeče. Kliknutím “Povolit vše”, souhlasíte s použitím všech cookies. Ačkoliv můžete na stránece "Nastavení" upravit přesněji váš souhlas.

We use cookies on our website to give you the most relevant experience by remembering your preferences and repeat visits. By clicking “Accept All”, you consent to the use of ALL the cookies. However, you may visit "Cookie Settings" to provide a controlled consent.

Povolit vše / Accept AllOdmítnout vše / Reject AllNastavení / Cookie Settings



Manage consent

Privacy Overview

This website uses cookies to improve your experience while you navigate through the website. Out of these, the cookies that are categorized as necessary are stored on your browser as they are essential for the working of basic functionalities of the website. We also use third-party cookies that help us analyze and understand how you use this website. These cookies will be stored in your browser only with your consent. You also have the option to opt-out of these cookies. But opting out of some of these cookies may affect your browsing experience.
Necessary / Nezbytné pro funkci webu
Vždy povoleno
Necessary cookies are absolutely essential for the website to function properly. These cookies ensure basic functionalities and security features of the website, anonymously.
CookieDélkaPopis
cookielawinfo-checkbox-advertisement1 yearSet by the GDPR Cookie Consent plugin, this cookie is used to record the user consent for the cookies in the "Advertisement" category .
cookielawinfo-checkbox-analytics11 monthsThis cookie is set by GDPR Cookie Consent plugin. The cookie is used to store the user consent for the cookies in the category "Analytics".
cookielawinfo-checkbox-functional11 monthsThe cookie is set by GDPR cookie consent to record the user consent for the cookies in the category "Functional".
cookielawinfo-checkbox-necessary11 monthsThis cookie is set by GDPR Cookie Consent plugin. The cookies is used to store the user consent for the cookies in the category "Necessary".
cookielawinfo-checkbox-others11 monthsThis cookie is set by GDPR Cookie Consent plugin. The cookie is used to store the user consent for the cookies in the category "Other.
cookielawinfo-checkbox-performance11 monthsThis cookie is set by GDPR Cookie Consent plugin. The cookie is used to store the user consent for the cookies in the category "Performance".
CookieLawInfoConsent1 yearRecords the default button state of the corresponding category & the status of CCPA. It works only in coordination with the primary cookie.
PHPSESSIDsessionThis cookie is native to PHP applications. The cookie is used to store and identify a users' unique session ID for the purpose of managing user session on the website. The cookie is a session cookies and is deleted when all the browser windows are closed.
viewed_cookie_policy11 monthsThe cookie is set by the GDPR Cookie Consent plugin and is used to store whether or not user has consented to the use of cookies. It does not store any personal data.
Functional / Funkční
Functional cookies help to perform certain functionalities like sharing the content of the website on social media platforms, collect feedbacks, and other third-party features.
Performance / Optimalizace výkonu
Performance cookies are used to understand and analyze the key performance indexes of the website which helps in delivering a better user experience for the visitors.
Analytics / Metrika návštěvnosti
Analytical cookies are used to understand how visitors interact with the website. These cookies help provide information on metrics the number of visitors, bounce rate, traffic source, etc.
CookieDélkaPopis
_ga2 yearsThe _ga cookie, installed by Google Analytics, calculates visitor, session and campaign data and also keeps track of site usage for the site's analytics report. The cookie stores information anonymously and assigns a randomly generated number to recognize unique visitors.
_ga_7G3CY0N6KW2 yearsThis cookie is installed by Google Analytics.
_gat_gtag_UA_27327591_11 minuteSet by Google to distinguish users.
_gid1 dayInstalled by Google Analytics, _gid cookie stores information on how visitors use a website, while also creating an analytics report of the website's performance. Some of the data that are collected include the number of visitors, their source, and the pages they visit anonymously.
CONSENT2 yearsYouTube sets this cookie via embedded youtube-videos and registers anonymous statistical data.
Advertisement / Marketing
Advertisement cookies are used to provide visitors with relevant ads and marketing campaigns. These cookies track visitors across websites and collect information to provide customized ads.
CookieDélkaPopis
VISITOR_INFO1_LIVE5 months 27 daysA cookie set by YouTube to measure bandwidth that determines whether the user gets the new or old player interface.
YSCsessionYSC cookie is set by Youtube and is used to track the views of embedded videos on Youtube pages.
yt-remote-connected-devicesneverYouTube sets this cookie to store the video preferences of the user using embedded YouTube video.
yt-remote-device-idneverYouTube sets this cookie to store the video preferences of the user using embedded YouTube video.
yt.innertube::nextIdneverThis cookie, set by YouTube, registers a unique ID to store data on what videos from YouTube the user has seen.
yt.innertube::requestsneverThis cookie, set by YouTube, registers a unique ID to store data on what videos from YouTube the user has seen.
Others / Ostatní
Other uncategorized cookies are those that are being analyzed and have not been classified into a category as yet.
ULOŽIT A PŘIJMOUT
Powered by CookieYes Logo